欢迎访问蒙跑体育
客服热线:
-
登录
|
注册
蒙跑体育
发展体育产业,讲好体育故事!
客服热线
-
首页
赛事信息
临沂沂河新区半程马拉松
临沭半程马拉松
郯城半程马拉松
沂水半程马拉松
平邑半程马拉松
沂蒙山越野赛
苍马山越野赛
曾子山越野赛
新闻公告
赛事公告
赛事新闻
赛事服务
赛事报名
报名查询
成绩查询
赛事相册
赛事影像
酒店服务
企业定制
抽签查询
官方商城
志愿服务
志愿者报名
临沂祊河绿化管理员志愿者风采
临沂冰雪
关于我们
公司介绍
联系我们
首页
新闻公告
赛事公告
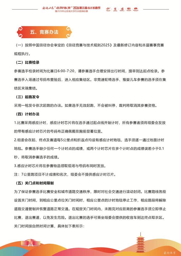
参赛手册丨2026年临沭长跑节
参赛手册丨2026年临沭长跑节
[复制链接]
小福贵
| 2026-04-23 11:15
1459
0
分享到:
附件列表
2026临沭长跑节参赛手册.pdf
网友评论
正在加载评论数据...
评论请先
登录
,或
注册
相关推荐
活动已结束
2026临沭长跑节志愿者
免费
活动已结束
2026年临沭长跑节官方配速员
免费
活动已结束
2026年临沭长跑节急救跑者
免费
活动已结束
2026年山东省大学生长跑锦标赛-10公里
免费
友情链接
山东省登山户外运动协会
国家体育总局
中国田径协会
中国登山协会
山东省田径运动协会
购物车(
)
{{el.itemTitle}}
{{el.itemStyleClassTitle}}
{{el.itemStyleClassTitle}} {{el.itemStyleClass2Titles}}
x{{el.itemCount}}
{{el.totalPrice|currency}}
删除
共
件
共计
{{totalPrice|currency}}
去购物车
您的购物车空空如也,赶紧
去选购
吧。
您尚未登录,
请登录。
购物车正在加载中...
成功加入购物车!
当前您的购物车中包含
个活动订单。
当前您的购物车中包含
件商品,
个活动订单。
当前您的购物车中包含
件商品。
继续浏览
去购物车
微信咨询
QQ 咨询
客服热线
({{el.name}})
分享
倒计时
成绩查询
返回顶部